跳到主要內容區塊
手機版選單
search
搜尋
進階搜尋
分享
Facebook
Twitter
line
IG
關於都發
主管簡介
組織架構
業務介紹
都市計畫科
建築管理科
都市更新科
使用管理科
訊息專欄
都市發展處
都市計畫科
建築管理科
都市更新科
使用管理科
影音專區
影片紀錄
活動相簿
法令專區
都市計畫科
建築管理科
都市更新科
使用管理科
下載專區
數位申辦整合服務平台
都市計畫科
建築管理科
都市更新科
使用管理科
相關連結
都市計畫科
建築管理科
都市更新科
使用管理科
住宅相關補貼資源
住宅相關補貼
社會住宅包租代管
公寓大廈共用部分設施補助
都市危險及老舊建築物結構安全性能評估
熱門關鍵字
上方連結
回首頁
網站導覽
嘉義市政府
意見信箱
下方連結
資訊安全政策
隱私權政策
資料開放宣告
:::
嘉義市政府都市發展處
嘉義市政府都市發展處
上方連結
回首頁
網站導覽
嘉義市政府
意見信箱
字級
調整字級為小
調整字級為中
調整字級為大
分享
Facebook
Twitter
line
IG
災害示警
災害示警
關於都發
主管簡介
組織架構
業務介紹
都市計畫科
建築管理科
都市更新科
使用管理科
訊息專欄
都市發展處
都市計畫科
建築管理科
都市更新科
使用管理科
影音專區
影片紀錄
活動相簿
法令專區
都市計畫科
建築管理科
都市更新科
使用管理科
下載專區
數位申辦整合服務平台
都市計畫科
建築管理科
都市更新科
使用管理科
相關連結
都市計畫科
建築管理科
都市更新科
使用管理科
住宅相關補貼資源
住宅相關補貼
社會住宅包租代管
公寓大廈共用部分設施補助
都市危險及老舊建築物結構安全性能評估
:::
首頁
訊息專欄
都市更新科
都市更新科
_
網頁功能
列印內容
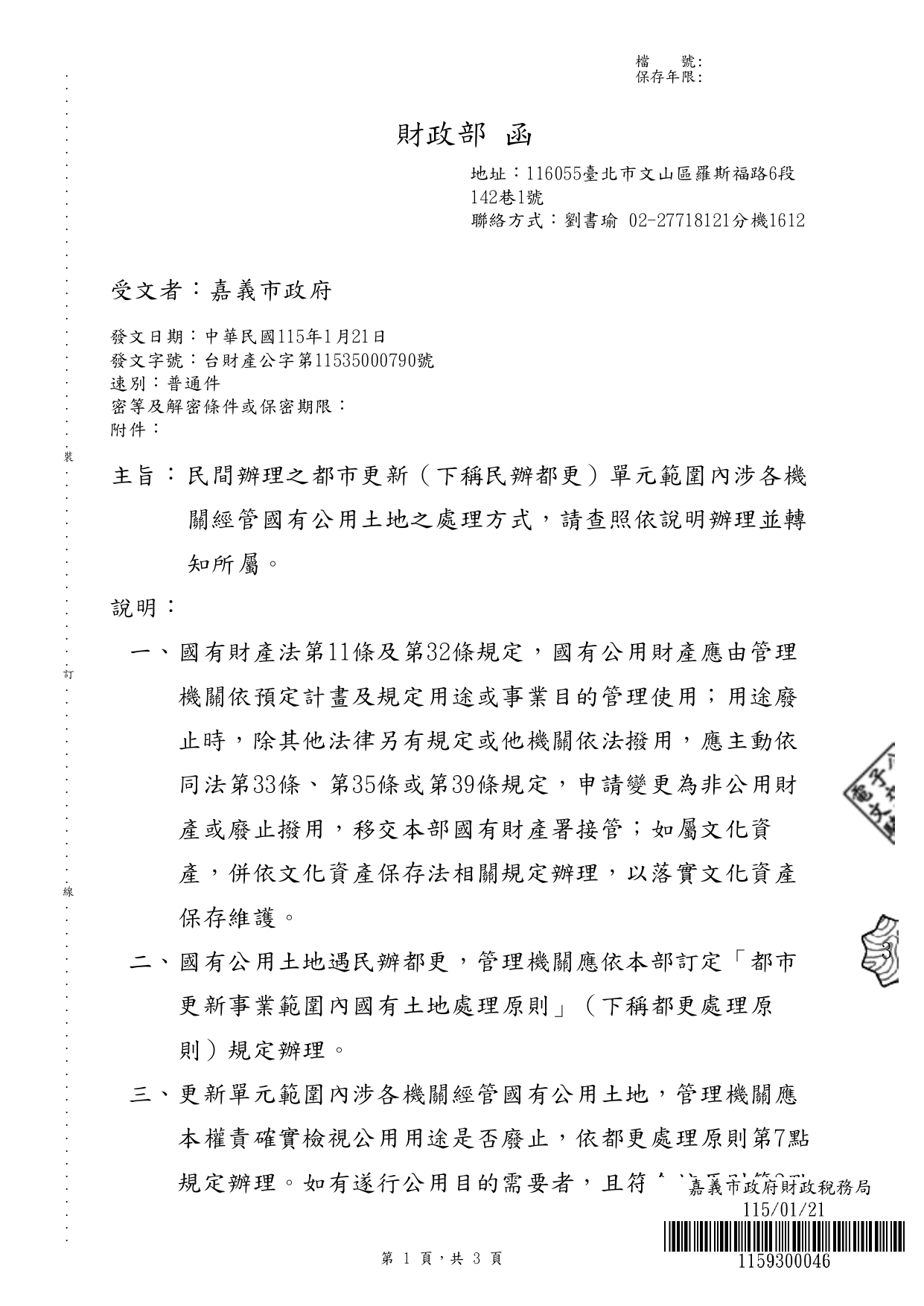
【轉知】財政部函民間辦理之都市更新單元範圍內涉各機關經管國有公用土地之處理方式
發布單位:都市更新科
上版日期:2026-02-02